复合盐碱胁迫对燕麦生长及代谢的影响 |
| 赵洲, 张丽, 高新磊, 邱鸿雨 |
|
Effects of Compound Saline-Alkali Stress on Growth and Metabolism of Oat |
| Zhao Zhou, Zhang Li, Gao Xinlei, Qiu Hongyu |
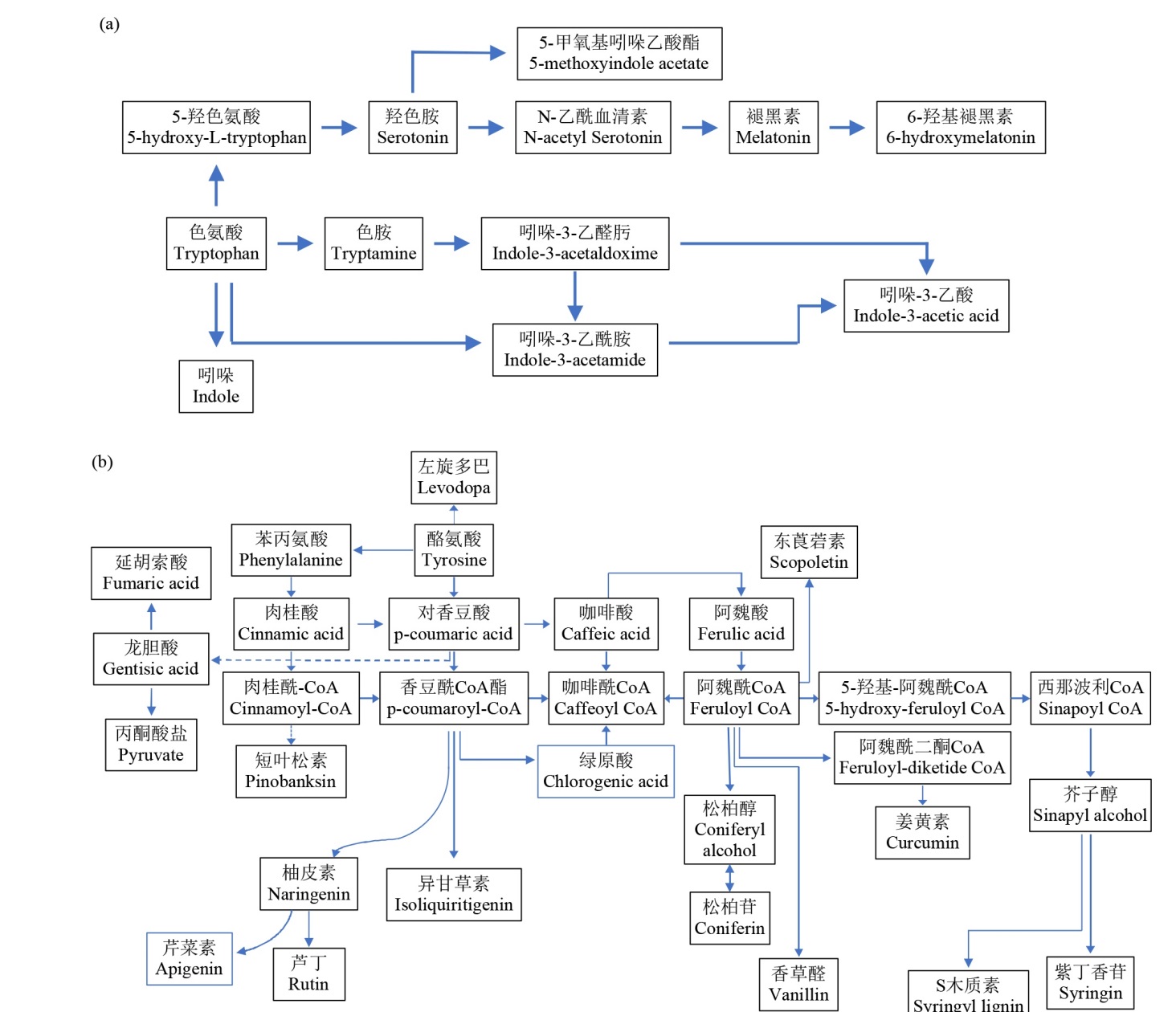
| 图9 复合盐碱胁迫下Xin-17和草莜1号的色氨酸代谢通路(a)和次生代谢通路(b) |
| Fig.9 Tryptophan metabolic pathway (a) and secondary metabolic pathway (b) of Xin-17 and Caoyou-1 under compound saline-alkali stress |
|